Instance Verification Kit (IVK)
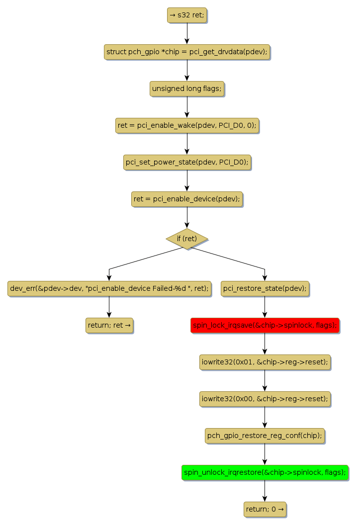
spin lock @ [13015+42+/linux-3.19-rc1/drivers/gpio/gpio-pch.c]
Instance Signature: spinlock
|
The Matching Pair Graph:
|
|
Function Name
|
Control Flow Graph (CFG)
|
Events Flow Graph (EFG)
|
Source Correspondence
|
|
pch_gpio_resume
|
|
|
[12667+15+/linux-3.19-rc1/drivers/gpio/gpio-pch.c]
|